
Qzone
微博
微信
10月18日,由中国旅行社协会航空旅游分会与中国航空产教融合创新联合体联合主办,十余家国家级行业协会协办的“低空经济与交旅协同发展研讨会”在海南三亚成功举办。本次会议作为2025首届旅行服务大会暨交易展的重要组成部分,汇聚了来自政府、航空、交通、旅游等领域的近400位代表,共商低空经济发展新路径,共绘交旅融合新蓝图。
(图为中国旅行社协会航空旅游分会会长、中国航空产教融合创新联合体主席张宏)
行业齐聚,共谋发展新篇
(图为中国旅行社协会副会长兼秘书长孙桂珍)
会议在中国旅行社协会航空旅游分会会长、中国航空产教融合创新联合体主席张宏的主持下宣布研讨会开幕,中国旅行社协会副会长兼秘书长孙桂珍女士在致辞中指出,随着《'十四五'旅游业发展规划》的深入实施,'交旅融合'已成为构建现代服务业新体系的关键引擎。她强调,必须运用系统思维构建产业新生态,打破行业壁垒,促进资源整合,实现基础设施共建共享。她进一步表示,当航空、铁路、公路等交通网络与旅游服务体系深度融合,低空经济也将同步从概念加速走向实践,通过提供更丰富、更优质的旅行体验,为行业发展开辟崭新的增长空间。
(图为三亚市海棠区副区长王洪明)
三亚市海棠区副区长王洪明在致辞中系统阐释了区域发展规划。他表示,海棠区依托优质的热带滨海资源和完备的配套设施,正将低空旅游作为产业升级的重要方向,积极布局空中游览、低空通勤等新业态,致力于构建'空、陆、湾'联动的立体旅游服务体系。区政府将持续优化营商环境,完善基础设施配套,诚邀各界企业共同参与,将海棠区打造成为国际旅游消费中心的核心承载区。
权威解读,把脉产业趋势
(图为中国航空研究院首席专家、俄罗斯自然科学院外籍院士舒振杰)
在专题演讲环节,中国航空研究院首席专家、俄罗斯自然科学院外籍院士舒振杰以《低空经济2025》为题,深入剖析了低空经济的发展趋势。提出:2025年将是低空经济从示范应用迈向规模化运营的关键一年。在整个低空经济体系中,文旅场景因其市场需求明确、业态融合度高,将是最具潜力、最快迎来爆发式增长的领域之一。
(图为中国交通运输协会交旅融合发展分会副会长徐焕然)
中国交通运输协会交旅融合发展分会副会长徐焕然在《交旅融未来,生活更美好》的主旨演讲中,系统阐述了交通与旅游深度融合的时代价值与实践路径。徐焕然指出,交旅融合发展是加快建设交通强国、旅游强国的重要任务,是满足人民日益增长的美好生活需要的必然要求,更是推动交通行业转型和高质量发展的有力抓手。
(图为鄂尔多斯机场管理集团有限公司总经理张金明)
鄂尔多斯机场管理集团有限公司总经理张金明在《低空项目与机场航旅融合,拓展城市流通空间》的演讲中,分享了“鄂尔多斯方案”。他提出,鄂尔多斯正以机场为枢纽,整合低空观光、通航运输等业态,让低空飞行“接地气”,打造触手可及的文旅体验。这一战略旨在深化“北方之路”航空网络,拓展城市流通空间,并倡议各方携手,共创立体航旅新时代。
思想碰撞,探索创新路径
(图为研讨会现场圆桌对话环节)
(图为上海航空国际旅游(集团)公司运营总监何中皓)
圆桌对话环节将会议推向高潮。在上海航空国际旅游(集团)公司运营总监何中皓的主持下,五位来自不同领域的嘉宾围绕'交旅融合创新技术与场景落地'展开深度对话。
世界旅游小姐大赛组委会执行主席娄山良提出,可将世界旅游小姐赛事IP与低空文旅场景深度结合,通过赛事影响力拓展低空文旅的品牌传播渠道;通航未来航空技术发展集团副总裁陈国兴强调了产教融合对低空经济人才培养的重要性,并分享了校企合作推动技术转化的实践路径;中国旅行社协会铁道旅游分会秘书长曾辉则聚焦传统铁路旅游的创新突破,探讨了“高铁+低空”联程产品的设计与运营模式;今辰文旅集团副总裁朱虹娇从产品研发角度,阐述了如何打造“自驾+低空”的立体化旅游产品,让游客体验“路上驰骋、空中俯瞰”的全新旅行方式;中国汽车流通协会摩托车分会摩旅负责人展飞分享了自驾游线路与低空观光站点有机结合的实践案例。
从低空观光到无人机物流,从传统交通业态创新到产教融合赋能,嘉宾们立足各自专业领域,深入探讨了技术创新与模式创新如何双轮驱动产业升级。现场观点交锋、思想碰撞,为与会代表带来了一场精彩的思想盛宴,也为交旅融合创新发展提供了新思路、新方向。
重磅成果,引领产业协同
会议现场在中国旅行社协会航空旅游分会秘书长郑丹的主持下举行了《低空经济、立体交通与文旅融合发展共同体》战略合作协议签署仪式。中国旅行社协会航空旅游分会、中国航空产教融合创新联合体、中国旅行社协会铁道旅游分会、中国旅行社协会自驾旅行分会、中国旅行社协会康养休闲分会、中国交通运输协会交旅融合发展分会、中国交通运输协会路空协同立体交通分会、中国交通运输协会通用航空与无人机发展促进分会、中国旅游协会民航旅游专业委员会、海南省文化产业促进会、中国移动通信联合会低空经济产教融合专业委员会等十一家行业组织的代表共同登台,郑重签署合作协议。这一重要时刻,标志着覆盖“空、铁、路、港”的立体交通与文旅融合产业协同网络正式建立。
(图为中国旅行社协会航空旅游分会秘书长郑丹主持)
(图为研讨会现场颁奖环节)
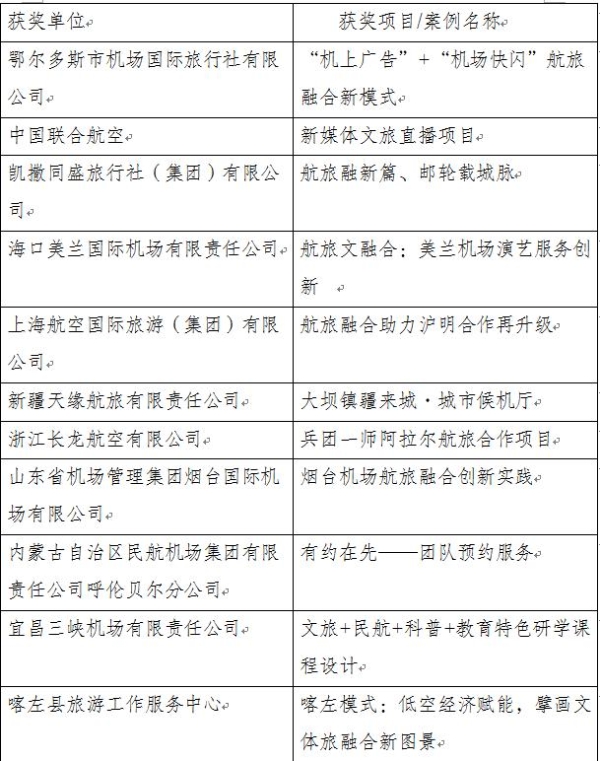
在备受瞩目的颁奖环节,大会正式揭晓了2025年度“航旅融合精品案例”评选结果,并为获奖单位授予荣誉证书。
其中,鄂尔多斯市机场国际旅行社凭借“‘机上广告+机场快闪’创新模式”赢得认可,中国联合航空的“新媒体文旅直播项目”与海口美兰国际机场的“演艺服务创新”案例也双双获评。本届共评选出十大精品案例与一项履责担当案例,完整名单如下:
展望未来,共创立体旅游新生态
本次研讨会不仅搭建了政企学研的高端对话平台,更通过凝聚共识、展示成果、启动合作,为产业高质量发展注入了强劲动力。
值得一提的是,2025首届国际旅行服务大会暨交易展,以“自贸港芯动 文旅新蓝海为主题,汇聚了来自全球20余个国家和地区的200余家资源商参展,展览面积达1.2万平方米,吸引近2000家企业参与。中国旅行社协会航空旅游分会与中国航空产教融合创新联合体联合打造了低空经济与交旅融合专题展区,集中呈现了产业链上下游的创新成果。
展区汇聚了航旅融合、技术研发、配套服务等各环节的核心力量:鄂尔多斯机场管理集团有限公司山东省机场管理集团烟台国际机场有限公司、凯撒旅游、内蒙古自治区民航机场集团有限责任公司呼伦贝尔分公司及上海航空国际旅游(集团)有限公司、等代表企业展示了航旅融合的创新实践;呼伦贝尔智能检测技术有限公司、华东低空经济产学研示范基地、商旅网通、熊客智能沙发科技有限公司等机构则带来了技术研发与服务创新的最新成果;同时,十一家行业协会的联合展台更体现了产业协同的广度与深度,生动展现了低空经济与交旅融合全产业链协同发展的蓬勃态势。这一专题展区的设立,不仅为与会者提供了直观了解产业前沿的窗口,更为行业各方搭建了务实合作的桥梁。
低空经济与交旅协同发展研讨会虽已落幕,但产业协同创新的序幕刚刚拉开。以此为里程碑,各方代表已凝聚共识:将携手推进低空经济与交旅融合、协同创新发展从概念走向全面落地,共同开创立体交通与智慧旅游的广阔未来。
【以上内容转自“劲旅网”,不代表本网站观点。 如需转载请取得劲旅网许可,如有侵权请联系删除。】
延伸阅读:
TOM2025-10-23 17:2010-23 17:20